孩子的爸身體若亮紅燈,那叫我們妻小該怎麼辦?
以往都有做全身性的健康檢查,當下檢測也沒有太大的問題!
但近一年,很常跑醫院,也時常在吃藥! 看了醫生好像也找不出病源! 甚至搞不清楚要看哪科!
提了好幾次,再找時間去做健康檢查吧! 但礙於工作工時長,再加上繁鎖的檢查程序...就始終未去做!
直到看到這個GeNext 健樂士基因檢測,讓我產生好奇! 跟一般的健檢有什麼不同呢?
最主要基因檢測的目的就是在:預防
在尚未出現任何身體不適前,就可以預測未來可能面臨到的健康問題! 
從我們出生那刻,基因就已經被決定,每個人的體質不同,基因當然也不同!
許多基因缺陷當下對身體無關緊要,但往往在結合環境的誘因下卻會增加未來罹病的機率!
所以預防還蠻重要的,二話不說馬上幫vic爸做個基因檢測
vic爸一開始還半信半疑,這種基因檢測準確度高嗎?
這可是通過ISO 13485 / ISO 9001的認可,準確度高於98.5%
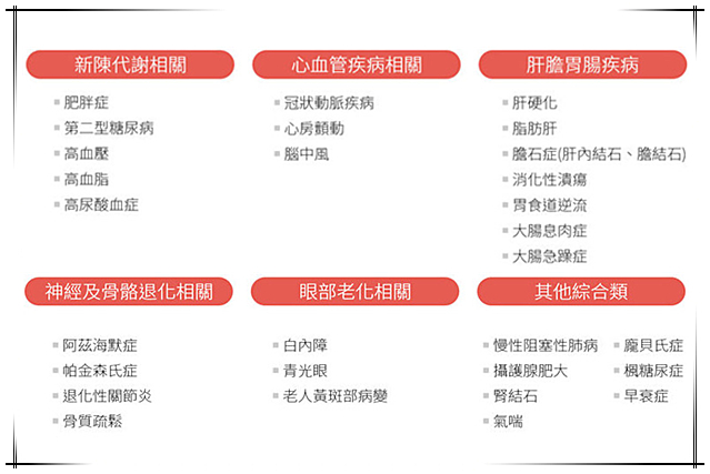
這次安排做的是全系列基因檢測,一次檢測近60項慢性病及癌症疾病風險預估

輕鬆自如,在家就可以快速完成檢測!
簡單訴說一下 檢測流程:
檢測包會免費黑貓宅配到府→在家口腔黏膜取樣→採集唾液檢體→放入信封裡
→用7-11寄出(信封已附宅配單&運費,填寫寄件資料交由超商)→約10個工作天檢測→收取基因檢測報告書
→營養師解說報告
打開檢測包內容物如下圖呈現
基因採集三步驟(ABC)
A填單:請於「基因檢測同意書」空白欄位簽名,填寫背面「個人資料」、「健康問卷調查表」
B採集:取出採集盒內的「採集棒」及「保存管」,進行口腔黏膜細胞的採集
使用前,先洗淨雙手,為避免口腔內有食物殘渣,稍加漱口。
C寄出:將A回函項目+B採集完成的保存管,放入「基因檢測回函信封」,填妥宅配單後7-11寄出即可
約10個工作天檢測,就會宅配收到基因檢測報告書
(基於個資,所以就以文字訴說)
一翻開報告書就看到一堆紅字,先不用太緊張! 基因檢測是基於遺傳因子來預測未來的疾病風險,不是臨床診斷
做了這份基因檢測,也讓vic爸更加清楚自己身體有哪些部份是處於高風險
讓我們可以提早預防和未來在規畫全身健康檢查時,可以更加著重在哪個部份!
報告書裡也會針對個人檢測出高風險基因型的部份,做出相關解說
最後營養師也會解說報告,及相關需注意的地方,不清楚的地方都可以詢問
像高風險【第二型糖尿病】,健康飲食就要特別注意! 食用青菜需高於水果、少吃加工食品...等
而後續該如何保健,健樂士也都有提供相關營養保健食品!
做了這份基因檢測,對我們幫助還蠻大的! 尤其是vic爸,在檢測後更加知道自己潛在風險!
一生只需做一次,檢測也非常便利。
目前基因檢測有推出【優惠活動方案】(限量50套):
1.連結到官網:https://goo.gl/YFD2SR
2.線上購買→加入購物車→結帳輸入優惠代碼”LOVEKMM”
3.立享基因檢測NT$4,950 (推廣原價9,900,再折扣50%,立減$4,950 )
有興趣的朋友可以參考看看!